服务热线:0591-39010577 / 85236228
快捷导航
  • 0

[楼市杂谈] 福建东百集团股份有限公司 4,900万元/年 拿下新南街10年运营权!

扁肉姐姐 发表于 2018-9-25 00:18:12 | 显示全部楼层 |阅读模式 | 来自福建
2532 0

请登录查看大图。42+万用户选择下载看福清App享受全功能!

您需要 登录 才可以下载或查看,没有账号?立即注册 |

x
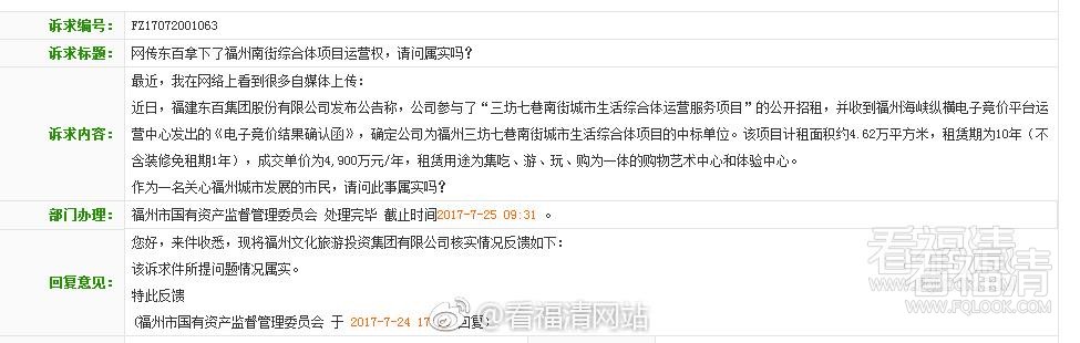
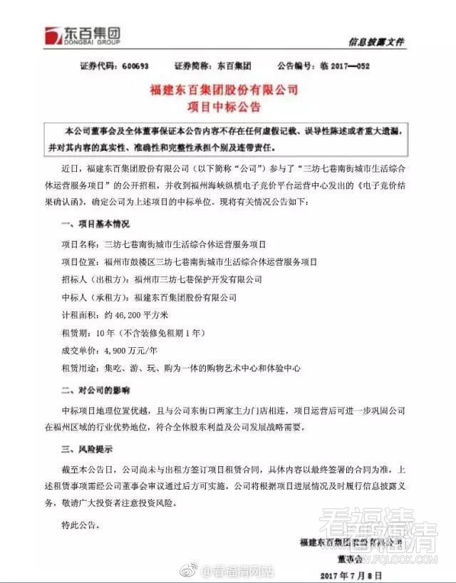
作为昔日商圈“一哥”的核心部分,以前的南街、如今的三坊七巷南街综合体的运营权可谓是“群雄逐鹿”。公开资料显示,2017年以来,考察过三坊七巷南街城市生活综合体项目的有新加坡传慎集团(上海)总经理郑明威、复星集团星泓控股投资总经理翟国辰等。其中,复星是中国最大的民营企业集团之一。另外,早前业界就传出消息,银泰商业、大洋等也都属意南街。可见,东百集团拿到南街综合体的运营权,这过程实属不易。

pn0i2mmvlto23916.jpg

pn0i2mmvlto23916.jpg

m54q0i0jspa23917.jpg

m54q0i0jspa23917.jpg

s3ol32oo5jq23918.jpg

s3ol32oo5jq23918.jpg
看福清——服务全球福清人!
回复

使用道具 举报

全部回复(0)
您需要登录后才可以回帖 登录 | 立即注册 |

手机访问|手机App|Archiver|手机版|小黑屋|关于我们

© 2025 FQLOOK.cn|国家高新技术企业|福清市互联网示范企业|福清市IP访问量前三企业

闽工商网备第350181100079485号|闽B2-20250200|闽公网安备35018102000007号 |闽ICP备07503243号

侵权举报:本页面所涉内容为用户发表并上传,相应的法律责任由用户自行承担;本网站仅提供存储服务;如存在侵权问题,请权利人与本网站联系删除!举报电话:0591-39010577(转8号按键)

GMT+8, 2025-10-16 02:12 , Processed in 0.072463 second(s), 18 queries , MemCache On. |Powered by Discuz! X3.4