服务热线:0591-39010577 / 85236228
快捷导航
  • 7

福清高考考点公布!举报电话开通!

 
陈?? 发表于 2022-6-6 10:41:58 | 显示全部楼层 |阅读模式 | 来自福建
12879 5

请登录查看大图。42+万用户选择下载看福清App享受全功能!

您需要 登录 才可以下载或查看,没有账号?立即注册 |

x

全城招募2022福清高考爱心送考车辆

(点击可查看具体要求哦)

你愿意为高考学子保驾护航吗?

无论您是营运车辆还是私家车

都可以长按下方二维码报名

104157vjrc1zdchzmc0wm2.jpeg



注意!

6月7日-9日

一年一度的高考将拉开帷幕

举报电话、考点公布

这些事大家快记好!


最新!

教育部公布重要电话!

福建举报电话开通!


6月2日,教育部统一公布了教育部以及省级教育行政部门和招生考试机构2022年的高考举报电话,欢迎广大考生、家长及社会各界人士及时举报反映涉及2022年高考的问题线索。教育部及各省(区、市)将会同有关部门根据举报线索第一时间核查处理,坚决维护高考公平公正。


其中,福建的高考举报电话号码为:0591-86215628,开通日期为6月1日,结束时间为6月12日。


104157ijq9zaaqjezqh2jq.png


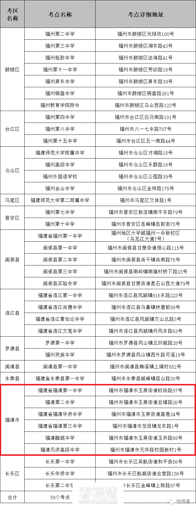
福清高考考点公布


2022年我省普通高考

福州市共设

12个考区,39个考点

福清市共设

6个考点


104157zp92e3ypmrqdj29d.png


104157m88jy9dgqurdqq0q.png

6月6日前,考点合理安排考生错峰、有序熟悉考场,接受考风考纪和诚信考试教育以及疫情个人防护知识培训,并参加外语听力试听。


最后

预祝所有考生

金榜题名!



来源:福建日报 福州日报 东南网

看福清——服务全球福清人!
回复

使用道具 举报

全部回复(5)
绝色 | 来自福建
考生们加油吧
回复 收起回复
B Color Smilies
还可输入 个字符
2022-6-6 10:44:36 来自手机
看福清——服务全球福清人!
绝色 | 来自福建
十二年的寒窗苦读就为了这三天
回复 收起回复
B Color Smilies
还可输入 个字符
2022-6-6 10:44:58 来自手机
看福清——服务全球福清人!
绝色 | 来自福建
看考点数量,说明福清的考生人数还是相当多的
回复 收起回复
B Color Smilies
还可输入 个字符
2022-6-6 10:46:45 来自手机
看福清——服务全球福清人!
梦想何先生 | 来自福建
高考大家都输不起的一场竞赛
回复 收起回复
B Color Smilies
还可输入 个字符
2022-6-6 13:18:39 来自手机
看福清——服务全球福清人!
梦想何先生 | 来自福建
人生得意须尽欢莫使金樽空对月。好好考试吧
回复 收起回复
B Color Smilies
还可输入 个字符
2022-6-6 13:19:13 来自手机
看福清——服务全球福清人!
您需要登录后才可以回帖 登录 | 立即注册 |

手机访问|手机App|Archiver|手机版|小黑屋|关于我们

© 2025 FQLOOK.cn|国家高新技术企业|福清市互联网示范企业|福清市IP访问量前三企业

闽工商网备第350181100079485号|闽B2-20250200|闽公网安备35018102000007号 |闽ICP备07503243号

侵权举报:本页面所涉内容为用户发表并上传,相应的法律责任由用户自行承担;本网站仅提供存储服务;如存在侵权问题,请权利人与本网站联系删除!举报电话:0591-39010577(转8号按键)

GMT+8, 2025-12-18 11:27 , Processed in 0.095489 second(s), 17 queries , MemCache On. |Powered by Discuz! X3.4