服务热线:0591-39010577 / 85236228
快捷导航
  • 2

福清中小学放假通知!

 
大姐姐 发表于 2021-11-8 09:21:58 | 显示全部楼层 |阅读模式 | 来自福建
16592 5

请登录查看大图。42+万用户选择下载看福清App享受全功能!

您需要 登录 才可以下载或查看,没有账号?立即注册 |

x

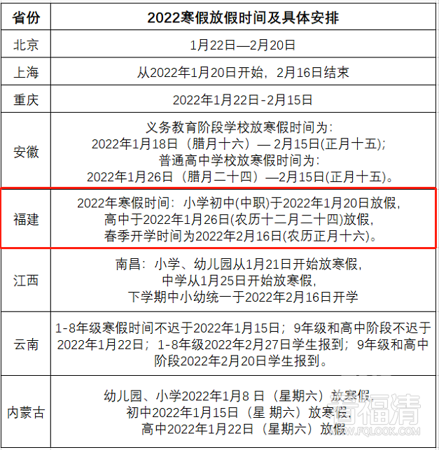
2022年全国各地中小学生的寒假放假时间已经出炉!


从这张时间表上来看,学生的寒假放假时间基本都是在1月中下旬,开学时间是在2月中旬。寒假的时长一般是在30天左右,不过有的个别地区的寒假时长就超过40天。


092155uzyyngi9g8y8zw2z.png



北京、上海、重庆的寒假时间最早的是从1月20号开始,最晚2月20号结束。其中上海的寒假共计28天,北京寒假有30天。其中最早放寒假的是内蒙古,幼儿园、小学2022年1月8 日(星期六)放寒假。云南1-8年级学生的寒假将不少于42天。



看福清——服务全球福清人!
回复

使用道具 举报

全部回复(5)
れい | 来自福建
   好快   又要寒假啦
回复 收起回复
B Color Smilies
还可输入 个字符
2021-11-8 10:02:22 来自手机
看福清——服务全球福清人!
木头人 | 来自福建
时间好快
回复 收起回复
B Color Smilies
还可输入 个字符
2021-11-8 17:58:44
看福清——服务全球福清人!
aviva_huan | 来自福建
时间太快了
回复 收起回复
B Color Smilies
还可输入 个字符
2021-11-8 18:00:17
看福清——服务全球福清人!
菠萝的海 | 来自福建
现在又有一点疫情了
回复 收起回复
B Color Smilies
还可输入 个字符
2021-11-8 18:00:26
看福清——服务全球福清人!
youki676 | 来自福建
我的天呐
回复 收起回复
B Color Smilies
还可输入 个字符
2021-11-8 18:00:34
看福清——服务全球福清人!
您需要登录后才可以回帖 登录 | 立即注册 |

手机访问|手机App|Archiver|手机版|小黑屋|关于我们

© 2025 FQLOOK.cn|国家高新技术企业|福清市互联网示范企业|福清市IP访问量前三企业

闽工商网备第350181100079485号|闽B2-20250200|闽公网安备35018102000007号 |闽ICP备07503243号

侵权举报:本页面所涉内容为用户发表并上传,相应的法律责任由用户自行承担;本网站仅提供存储服务;如存在侵权问题,请权利人与本网站联系删除!举报电话:0591-39010577(转8号按键)

GMT+8, 2025-12-19 05:54 , Processed in 0.074609 second(s), 17 queries , MemCache On. |Powered by Discuz! X3.4