服务热线:0591-39010577 / 85236228
快捷导航
  • 1

这一知名品牌摊上事了?很多福清人都买过

陈?? 发表于 2021-1-19 09:15:39 | 显示全部楼层 |阅读模式 | 来自福建
12091 3

请登录查看大图。42+万用户选择下载看福清App享受全功能!

您需要 登录 才可以下载或查看,没有账号?立即注册 |

x
1 月 15 日,证监会新闻发言人高莉表示,证监会注意到南极电商股价近期大幅波动,以及市场对其可能涉嫌财务造假的质疑。所以,证监会已将该公司股票交易纳入重点监控范围,一旦发现财务造假等违法违规行为,必将依法予以严格查处。

财经猎豹注意到,近期,以商标授权等为主营业务的南极电商,被质疑财务造假,公司股价从 1 月 4 日以来,多次跌停。截至 1 月 15 日收盘,报 10.48 元,涨 2.64%,与 24.41 元 / 股的最高股价相比,总市值缩水 300 多亿元。

640?wx_fmt=jpeg
△ 南极电商 10 日股价走势 东方财富网截图

被质疑财务造假,董事长以回购计划稳情绪
2021 年元旦后,A 股市场迎来 " 开门红 ",但是南极电商股价却遇冷,1 月 4 日、5 日,公司股价两度跌停。

记者注意到,在公司股价跌停的背后,有一份关于公司的研究报告在网上流传。这份研报中有指导投资人识别体外循环造假的内容,内容以 "XX 电商 " 为例。研报指出,XX 电商存在净利率非常高而无明显壁垒、非常轻资产的运营模式、财务数据质量差、经营规模翻倍增长,员工数量反而下降等六大疑点。根据上述特征,外界分析这指的是靠授权商标、轻资产运营的 " 南极电商 ",不少人质疑其财务造假。

640?wx_fmt=jpeg
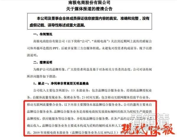
△ 南极电商关于媒体报道的澄清公告 公告截图

为稳住投资者情绪,南极电商董事长张玉祥于 1 月 5 日在券商电话会称," 公司账面资金充足,并将推出公司史上最高的回购计划。" 以此,打消大家对公司财务造假的质疑。1 月 7 日晚,南极电商发布公告称,公司将通过集中竞价的方式回购部分股份," 回购总金额不低于 5 亿元、不超过 7 亿元,回购价格不超过 15 元 / 股。"

虽然公司抛出了回购计划,但是质疑财务造假的声音并没有终止。1 月 12 日,南极电商股价再度跌停。当晚,公司发布的《关于媒体报道的澄清公告》表示,公司的盈利主要来自授权各种生产商,提供品牌授权、供应链服务等综合服务,品牌综合服务业务主要成本构成为采购的辅料成本和人工成本等,因此毛利率较高。2019 年,相关业务毛利率达 92.7%。公司以南极人、卡帝乐鳄鱼、精典泰迪等品牌开展授权业务,2020 年总成交额已突破 400 亿元。

记者注意到,早在 2020 年 7 月,就有舆论质疑南极人店铺频繁变更经营者,子公司频繁注销,南极电商恐有财务舞弊的嫌疑。1 月 16 日,记者就相关问题致电南极电商股份有限公司,截至发稿尚未得到回复。

借壳上市,公司股价半年内 " 腰斩 "
" 记得以前,我们家人穿的都是南极人牌的保暖内衣,品牌好,质量也有保证。" 市民秦小姐告诉记者,现在保暖内衣品牌多了,买南极人牌子也就少了。秦小姐还表示,她在网购的时候看到,除了保暖内衣、床上用品等南极人品牌," 就连按摩椅、暖宝宝都有南极人牌子的。" 她笑着调侃," 真是‘万物都可南极人’。"
640?wx_fmt=jpeg
△ 电商平台中南极人出租的品牌贴牌产品 电商平台截图

1 月 16 日,记者探访南京多家商场和大型超市看到,商场内都没有南极人品牌的自营店。不过,在网购平台上搜索 " 南极人 " 却出现内衣、家纺、按摩椅、泡脚桶等五花八门的商品。相关店内的客服,表示对商标贴牌不了解," 商品是正品,可放心选购。"

记者了解到,南极人于 1997 年在上海成立,是中国最早的内衣品牌之一。创立之初,公司主要经营保暖内衣生产、销售。但是,随着更多品牌的出现,南极人的发展升级面临款式老化、产品体系单一等挑战。公开报道显示,自 2008 年开始,南极人关闭其线下自营工厂的生产线,开启只贴品牌授权商业模式。

640?wx_fmt=jpeg

2015 年 8 月,南极人作价 2.44 亿元借壳苏州吴江的新民科技,正式进入 A 股市场,并更名为 " 南极电商 "。资料显示,张玉祥为公司大股东,持股比例为 24.9%,吴江新民实业为第二大股东,持股占 4.18%。与此同时,公司经营范围也更为多元,包含自有品牌和经销商品牌授权业务、自媒体流量变现业务、还有互联网媒体投放平台业务等,授权品类则涵盖内衣、家纺用品、服装和健康生活等。截至 2019 年底,公司合作供应商总数为 1113 家,合作经销商总数为 4513 家,授权店铺 5800 家。

通过品牌授权,公司的财务更加 " 亮眼 "。2020 年前三季度,公司主营的品牌授权及综合服务业务收入合计为 3.03 亿元,同比增长 30.42%。报告期内,包含南极人、卡帝乐鳄鱼、精典泰迪在内的授权品牌,在各电商平台的总成交额高达 220 多亿元。

值得注意的是,南极电商自 2020 年 7 月创下 24.41 元 / 股的最高股价后,股价却连续出现下跌的情况。与去年 7 月相比,如今公司股价 " 腰斩 ",总市值缩水一大半。
640?wx_fmt=jpeg
△ 南极电商官网 官网截图

万物皆可 " 南极人 ",自己不生产,仅仅靠品牌授权可长久吗
" 从财务数据看,南极人的转型无疑是成功的。" 盘古智库高级研究员江瀚告诉记者,南极电商用非常低的成本,实现轻资产运营,从而避免了库存积压等问题,在市场上也具有比较强的竞争力,也有比较好的发展前景。

不过,目前南极电商授权并不仅是保暖内衣," 而是它想把你能够使用到的商品,都有品牌授权,市场上很多稀奇古怪的东西都被‘南极人’化了。" 江瀚表示,这对一家有知名度的品牌厂商而言,无疑是竭泽而渔的做法,虽然商品看上去很多,一旦将品牌影响力全部消耗,将会陷入巨大的市场问题中。

南京大学商学院副教授周耿表示,南极电商品牌授权的业务模式很大程度上是伴随着电商平台成长起来的,与电商平台形成了共生关系。从电商平台的相关门类销售排行榜来看,南极人都位于前列,说明相对于没有品牌的商品,南极人具有品牌价值;而对于其他更好的品牌,南极人又足够便宜。所以,从短期市场对品牌需求来看,南极品牌授权的业务模式没什么问题。

与此同时,记者注意到,除了南极人之外,国内外还有其他品牌也有授权的情况,比如国外的神奇宝贝、HelloKitty、漫威宇宙等品牌,国内的恒源祥、北极绒等品牌。对此,周耿告诉记者,南极人所处的行业,轻资产运营可能还属于另类,主要弊端在于产品质量缺乏统一控制标准,只管收钱不管质量,消费者难以获得一致的体验;好处在于企业转嫁了很多生产风险,有足够的精力来把品牌做大。

不过,未来伴随中国城镇化和消费转型升级,市场对品牌的要求也会越来越高,届时市场可能需要新层次的品牌定位。所以对于南极电商这样靠品牌授权的企业而言,需要不断适应市场的变化,加强研发和创新,逐渐提高对加盟的企业选择标准,不断提升品牌的价值才能够更加长久。

来源:现代快报
看福清——服务全球福清人!
回复

使用道具 举报

全部回复(3)
龙…逸 | IP未知
我的南极人袜子,19.9,80双,还没穿完!
回复 收起回复
B Color Smilies
还可输入 个字符
2021-1-19 09:15:57
看福清——服务全球福清人!
暴走邻家30 | IP未知
昨天刚给家里人买了一件南极人的衣服
回复 收起回复
B Color Smilies
还可输入 个字符
2021-1-19 09:16:14
看福清——服务全球福清人!
影帝噢噢噢 | IP未知
南极人在我心中一直都是靠谱品牌的存在,这……
回复 收起回复
B Color Smilies
还可输入 个字符
2021-1-19 09:16:34
看福清——服务全球福清人!
您需要登录后才可以回帖 登录 | 立即注册 |

手机访问|手机App|Archiver|手机版|小黑屋|关于我们

© 2025 FQLOOK.cn|国家高新技术企业|福清市互联网示范企业|福清市IP访问量前三企业

闽工商网备第350181100079485号|闽B2-20250200|闽公网安备35018102000007号 |闽ICP备07503243号

侵权举报:本页面所涉内容为用户发表并上传,相应的法律责任由用户自行承担;本网站仅提供存储服务;如存在侵权问题,请权利人与本网站联系删除!举报电话:0591-39010577(转8号按键)

GMT+8, 2025-12-22 16:06 , Processed in 0.081298 second(s), 17 queries , MemCache On. |Powered by Discuz! X3.4