服务热线:0591-39010577 / 85236228
快捷导航
  • 7

连发多条公告,福清又有一大批土地将要迎来征收!

 
福清机灵弟 发表于 2020-6-30 11:38:52 | 显示全部楼层 |阅读模式 | 来自福建
181937 6

请登录查看大图。42+万用户选择下载看福清App享受全功能!

您需要 登录 才可以下载或查看,没有账号?立即注册 |

x
近日,福清市人民政府官网政务公开专栏上又发布了一大批征收土地启动公告,拟征收多处建设用地,用于道路工程、学校、公园、公用设施等建设,其中涉及多个街道及乡镇村落,公告的具体内容如下:

福清市城投建设投资集团有限公司洪铨路(万安大道-福飞路)道路工程——阳下街道北林村
640?wx_fmt=png

福清市城投建设投资集团有限公司洪铨路(福清永裕来齿轮公司-洪宽五路)道路工程——阳下街道东田村
640?wx_fmt=png

福清市城投建设投资集团有限公司锦绣御珑湾东侧12米规划路——宏路街道宏路村
640?wx_fmt=png

福清市城投建设投资集团有限公司洪智路(万安大道-福飞路)道路工程——阳下街道北林村
640?wx_fmt=png

福清市城投建设投资集团有限公司玉龙路(横二路-铂悦公馆)道路工程——玉屏街道石井村
640?wx_fmt=png

福清市城投建设投资集团有限公司横二路道路工程——玉屏街道石井村
640?wx_fmt=png

福清市龙田镇福庐社区乡贤促进会福庐社区文化活动和服务中心——龙田镇上一村村
640?wx_fmt=png

福建省汽车运输集团有限公司福清火车站公交首末站——龙江街道苍霞村
640?wx_fmt=png

福清市城投建设投资集团有限公司龙迳环路(东南大道至虹霞大道)边坡防护工程——龙江街道苍霞村
640?wx_fmt=png

国网福建省电力有限公司福州供电公司福州塘头(海口)220KV输变电工程——龙山街道塘头村
640?wx_fmt=png

福清龙华职业中专学校北林校区——阳下街道北林村、新局村
640?wx_fmt=png

福清市城投建设投资集团有限公司鑫闽种业配套道路——龙江街道小南洋村
640?wx_fmt=png

福清市城投建设投资集团有限公司清华研究院配套路与东南大道交叉口——龙江街道苍霞村、东南村
640?wx_fmt=png

福清市凤岗文化发展有限公司福清市高山镇凤岗文博幼儿园——高山镇东进村
640?wx_fmt=png

福清市城投建设投资集团有限公司中央公园环山慢道A、C连接段——龙江街道霞楼村
640?wx_fmt=png

福清市城投建设投资集团有限公司实验小学配套12米规划路——阳下街道奎岭村、油楼村
640?wx_fmt=png

福清市第二中学福清二中新校区——龙山街道南宅村、坊里村
640?wx_fmt=png

福清市城投建设投资集团有限公司核心示范区4条配套路(融飞路、融展路、融宏路、融图路)——龙山街道东刘村、玉峰村、玉塘村、倪埔村、瑞亭社区
640?wx_fmt=png

福清市城投建设投资集团有限公司清大路(福北路-福百大道)道路工程——音西街道瑶峰村
640?wx_fmt=png

福清市城投建设投资集团有限公司福北路(汽专路-清大路)道路工程——音西街道瑶峰村
640?wx_fmt=png

福清市城投建设投资集团有限公司清图路(清大路-福业大道)道路工程——音西街道瑶峰村
640?wx_fmt=png

福清市城投建设投资集团有限公司中环路(清大路-原清繁大道)道路工程——音西街道音西村、瑶峰村
640?wx_fmt=png

福清市城投建设投资集团有限公司观溪新区纬一路(大埔大桥延伸段)——宏路街道大埔村
640?wx_fmt=png

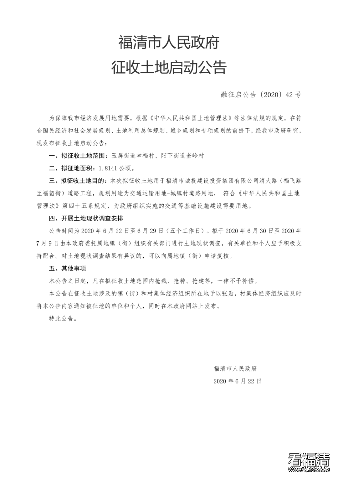
福清市城投建设投资集团有限公司清大路(福飞路至福韶街)道路工程——玉屏街道幸福村、阳下街道奎岭村
640?wx_fmt=png

福清市城投建设投资集团有限公司观音埔片区区间道路——龙江街道观音埔村
640?wx_fmt=png


福清市城投园林建设有限公司龙江火车站片区交叉口街头绿地——龙江街道东南村
640?wx_fmt=png
看福清——服务全球福清人!
回复

使用道具 举报

全部回复(6)
水岸龙江 | 来自福建
边坡防护征地是征动车站左边的地吗?
回复 收起回复
B Color Smilies
还可输入 个字符
2020-6-30 13:32:18 来自手机
看福清——服务全球福清人!
福清机灵弟 | 来自福建
水岸龙江 发表于 2020-6-30 13:32
边坡防护征地是征动车站左边的地吗?

公交首末站那块
回复 收起回复
B Color Smilies
还可输入 个字符
2020-6-30 15:23:40 来自手机
看福清——服务全球福清人!
ʚ小饼干ྀིɞ | 来自福建
石门村有没有拆到呢?

回复 收起回复
B Color Smilies
还可输入 个字符
2020-6-30 16:33:26 来自手机
看福清——服务全球福清人!
雅思A1马老师 | 来自福建
是最近需要拆迁的区域吗?还是只是汇报五月已拆迁区域
回复 收起回复
B Color Smilies
还可输入 个字符
2020-6-30 21:56:38 来自手机
看福清——服务全球福清人!
ཻོ༺李༻ | 来自福建
我就想知道霞盛新村会不会拆
回复 收起回复
B Color Smilies
还可输入 个字符
2020-7-1 06:07:17 来自手机
看福清——服务全球福清人!
杯中沧海 | 来自福建
没有石门,不拆了?
回复 收起回复
B Color Smilies
还可输入 个字符
2020-7-5 07:37:21 来自手机
看福清——服务全球福清人!
您需要登录后才可以回帖 登录 | 立即注册 |

手机访问|手机App|Archiver|手机版|小黑屋|关于我们

© 2025 FQLOOK.cn|国家高新技术企业|福清市互联网示范企业|福清市IP访问量前三企业

闽工商网备第350181100079485号|闽B2-20250200|闽公网安备35018102000007号 |闽ICP备07503243号

侵权举报:本页面所涉内容为用户发表并上传,相应的法律责任由用户自行承担;本网站仅提供存储服务;如存在侵权问题,请权利人与本网站联系删除!举报电话:0591-39010577(转8号按键)

GMT+8, 2025-12-22 23:46 , Processed in 0.080343 second(s), 18 queries , MemCache On. |Powered by Discuz! X3.4