服务热线:0591-39010577 / 85236228
快捷导航
  • 0

工行建行中行农行…速查你的银行卡是否有这两个字,银...

路过晚清 发表于 2019-3-20 15:03:11 | 显示全部楼层 |阅读模式 | IP未知
5084 0

请登录查看大图。42+万用户选择下载看福清App享受全功能!

您需要 登录 才可以下载或查看,没有账号?立即注册 |

x
在我们日常中,可能会看到有新闻说“卡还在,钱没了”的事情了。在今年的3·15晚会上,具有“闪付”功能的银行卡被曝光存在“盗刷”风险,数宗“隔空盗刷”的案例让人看得触目惊心。


640?wx_fmt=png

看完这个视频,小圈立马看了一眼自己的银行卡,发现大部分的银行卡的背面都写有“闪付”,虽然这个功能免去密码的时间和麻烦,不需要与刷卡机紧密接触,但也大大增加了资金被盗刷风险。

更可怕的是,“闪付”功能是默认开通的,许多用户并不知晓......

640?wx_fmt=jpeg

小圈的麻麻看完也是恍然大悟,因为她去超市买东西的时候刷卡也是不需要密码,然而自己也并没有开通“小额支付”这个功能,万一卡丢了,不用任何技术不用密码,那是不是谁都可以刷?

640?wx_fmt=png
640?wx_fmt=png
640?wx_fmt=png
640?wx_fmt=png

640?wx_fmt=png

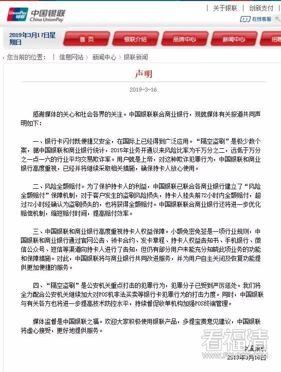
在315晚会后,网友们也各种担心和讨论,针对大家的疑惑,银联对“闪付”功能存在“隔空盗刷”的风险进行回复——

640?wx_fmt=jpeg

小圈帮大家划一下重点,银联方面表示:

“隔空盗刷”只是极少数个案,而且也已建立了“风险全额赔付”保障机制,如果发生盗刷损失,持卡人挂失前72小时内全额赔付,超过72小时经确认为盗刷损失的,也将获得全额赔付。

640?wx_fmt=png

虽然这算给大家吃了一颗定心丸。但也有不少网友表示,赔付是另一方面,还是建议银联告知用户银联卡存在闪付功能,并给用户选择是否开通的权利。

640?wx_fmt=png
640?wx_fmt=png
640?wx_fmt=png
640?wx_fmt=png
640?wx_fmt=png

小圈也觉得这个建议可以有。如果能够让用户自己决定是否需要这个功能,既体现了人性化,也从根本上减少盗刷的风险,这才是不违背银行卡便捷的初衷,先考虑安全,再考虑如何便捷。

另外,pos机的市场也应该更加规范管理,贩卖和使用应该严格监管,好多套现,“以卡用卡”层出不穷,信息也是鱼龙混杂,很容易不小心就受骗。

640?wx_fmt=png

小圈还看到有朋友圈,有朋友的微信昵称直接就是“办理xx信用卡,免费送pos机,以卡还贷”,这背后的奉献大家一搜也能看到。
640?wx_fmt=png

也提醒大家,非法套刷信用卡,不仅违法违规,被发现信用卡的额度也会被降额,套取现金超过一定数额的,还会被认定为刑事犯罪!!!

640?wx_fmt=png
(图 中安在线)

如果你看到朋友圈有人发这方面的信息,你可以随手举报一波了

↓客户端投诉流程↓

640?wx_fmt=png
640?wx_fmt=png

说了这么多,你知道日常使用“闪付”功能该如何防范风险吗?遭遇盗刷,第一时间该做什么?安全刷卡,要养成哪些习惯?

戳下面的图学习,有备无患!

640?wx_fmt=jpeg
640?wx_fmt=jpeg
640?wx_fmt=jpeg
640?wx_fmt=jpeg
640?wx_fmt=jpeg
640?wx_fmt=jpeg
640?wx_fmt=jpeg
640?wx_fmt=jpeg
640?wx_fmt=jpeg

最后提醒大家
尽量不要在公众场合露财
保管好个人的现金银行卡等财物
刷卡消费都要谨慎!!!
(虽然可能是6位数保护3位数的存款)
640?wx_fmt=jpeg


▍内容来源:人民日报、央视财经、央视新闻、综合于网络

看福清——服务全球福清人!
回复

使用道具 举报

全部回复(0)
您需要登录后才可以回帖 登录 | 立即注册 |

手机访问|手机App|Archiver|手机版|小黑屋|关于我们

© 2025 FQLOOK.cn|国家高新技术企业|福清市互联网示范企业|福清市IP访问量前三企业

闽工商网备第350181100079485号|闽B2-20250200|闽公网安备35018102000007号 |闽ICP备07503243号

侵权举报:本页面所涉内容为用户发表并上传,相应的法律责任由用户自行承担;本网站仅提供存储服务;如存在侵权问题,请权利人与本网站联系删除!举报电话:0591-39010577(转8号按键)

GMT+8, 2025-12-23 17:37 , Processed in 0.063280 second(s), 16 queries , MemCache On. |Powered by Discuz! X3.4