服务热线:0591-39010577 / 85236228
快捷导航
  • 0

紧急通知!再过一天,福清将大变样,速扩散……

鱼头侄儿 发表于 2018-9-25 03:16:38 | 显示全部楼层 |阅读模式 | 来自福建
3952 0

请登录查看大图。42+万用户选择下载看福清App享受全功能!

您需要 登录 才可以下载或查看,没有账号?立即注册 |

x
再过一天
国庆假期就来了
你的内心是不是已经按捺不住
无心工作,准备放飞自我

bc0kidg21sj12486.gif

bc0kidg21sj12486.gif


小编今天拒绝套路直奔主题
给你们带来国庆期间最重要的资讯
事关出行、玩乐、就医……方方面面
别怪小编没提醒你们哦

8天!高速连续8天免费啦

ecjz0lrerkb12487.gif

ecjz0lrerkb12487.gif


免费对象:7座及以下(含7座)小型客车
免费时间:10月1日0时至10月8日24时

我省高速公路车流量高峰可能出现在9月30日17时—21时、10月1日9时—12时,10月7日、8日也将迎来返程高峰。同时中秋节前后,即3日下午、4日、5日上午可能会迎来周边探亲访友的小高峰。

这些易堵路段,您瞧好!
预测,易拥堵收费站有:祥谦、桂湖、厦门、翔安、海沧、杏林等收费站。

易拥堵路段有:G15线沈海高速宁德吴楼隧道路段1961KM-1963KM、福州红山隧道群路段2065KM-2069KM和雷打石隧道路段2084KM-2085KM、泉厦山头隧道至苏厝隧道路段2269KM-2274KM、漳州白水服务区至鼓志山隧道路段2360KM-2386KM,G70线福银高速官洋服务区至罗盘基隧道路段104KM至114KM、大排II号隧道至金鸡山隧道路段146KM至162KM、塔前服务区路段163KM-178KM,G72线泉南高速泉州永春到蓬壶段62KM-80KM、三明西洋段176KM-183KM,G76线厦蓉高速漳州海沧枢纽至天成山隧道路段18KM-24KM、龙岩适中到和溪段117KM-107KM、龙岩西到古田段153KM-199KM等。

国庆、中秋假期期间,省内高速原则上不进行涉及占用路面的养护施工作业,但个别正在进行且无法恢复的施工仍在实施交通管制,主要分布在以下2个地区:

福州:因连接G15线沈海高速和G70线福银高速的青口枢纽改造扩建工程施工需要,该路段实施交通管制:沈海高速A道要从青口枢纽转福银线的车辆,从兰圃所下高速,或提前从营前所、福州所下高速绕行;福银高速B道要从青口枢纽转沈海线的车辆提前从祥谦、福州西、福州南所下高速绕行。

龙岩:G76线厦蓉高速漳龙段K126处(适中互通)因改扩建施工需要,该路段实行交通管制:适中所入口往龙岩方向车辆禁止通行,漳州往适中方向车辆可从和溪所下高速或从龙岩所下高速;适中所往漳州方向可正常通行。

国庆前,福清8条大道完成施工

1y1s1qrx21112488.gif

1y1s1qrx21112488.gif



小编从市城投公司获悉,福人大道、福唐路(清大路—清图路)等;8条道路主车道已完成施工,分别比原计划提前4—20天完成。

1.福百大道(洪智路—京东方北路)II标段
2.福唐路(清大路至清图路段)
3.西环路(福环路—福清侨乡医院)
4.福人大道(清荣大道—汽专线)
5.清泓街(西环路—福和大道)
6.福玉路(清昌大道—18米规划路)
7.清泓街(福环路—西环路)
8.福和大道(清盛大道—清昌大道)

福人大道、福唐路(清大路—清图路)等8条道路主车道完成施工后,将大大缓解城区的交通压力,为市民出行带来更大的便利,周边市民的居住环境得到改善,城市品质品位得到提升。同时,城区路网的不断完善,也有力推动了“东拓、西进、南跨、北联、中优”的城市格局向纵深发展。

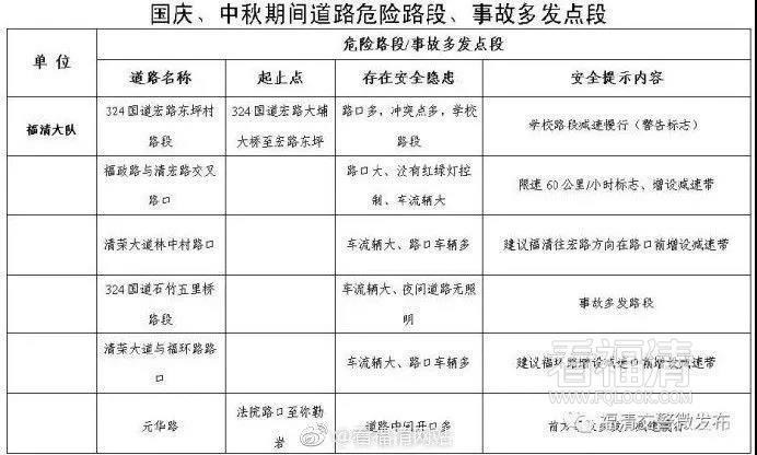
福清辖区道路交通安全出行提示

福清辖区预计国庆、中秋假期道路交通高峰车流的时间段。
出城:9月30日下午15时至24时;10月01日上午9时至12时。
返程:10月8日下午15时至24时。
福清公安交警提醒您:若前方发生事故或出现拥堵排队通行,车辆切莫挤占应急车道,便于及时救援处置。驾驶车辆时注意来往车辆,请不要超速;夜间无交通照明设施,路口等地,请减速慢行。

x2drmhziv2c12489.jpg

x2drmhziv2c12489.jpg


cwwlomm2y3y12490.jpg

cwwlomm2y3y12490.jpg


福清73301部队医院停止收治住院病人

hy5tw4ofzk312491.jpg

hy5tw4ofzk312491.jpg


福清部队医院(73301部队医院)发出公告,根据中共中央军委关于军队停止有偿服务的通知精神,福清部队医院将于10月1日起停止收治住院病人,并于11月1日起全面停止对外便民医疗服务。仅供部队医疗用途,福清的朋友们还不知道的请互相转告哦!

福清及福州部分医院国庆门诊安排

rmqd45ahf4t12492.jpg

rmqd45ahf4t12492.jpg


为方便广大患者就诊,福清和福州各医院已提前对国庆中秋假期门诊作出安排。因各医院的门诊安排各有不同,市民如需就诊可根据各医院假期期间的门诊安排,提前做好准备。

福清市医院9月30日(周六)上午正常门诊;10月1日(周日)至10月4日(周三)门诊停诊4天,10月5日(周四)开始按日常门诊上班。在国庆放假期间急诊照常开诊,需就诊患者可以到急诊就诊。

福清市妇幼保健院10月1日(周日)至10月8日(周日)除口腔科、出生医学证明办理窗口和婚孕检外,其他各科门诊照常开诊。

福清市中医院9月30日(周六)上午正常门诊;10月1日(周日)至10月8日(周日)门诊停诊,10月9日开始按日常门诊上班。在国庆放假期间,急诊当中的内科、儿科、外科等部分科室照常开诊。

福清市第二医院10月1日(周日)至10月8日(周日)各科门诊照常开诊。

省立医院、省立医院南院(金山医院):9月30日(周六)正常门诊,下午补10月5日(周四)下午门诊;10月1日(周日)—8日(周日)上午节假日门诊。

省老年医院(省立医院北院):9月30日(周六)正常上班。10月1日(周日)—4日(周三)门诊停诊,24小时急诊;10月5日—8日(周四至周日)每天上午节假日门诊,下午停诊,24小时急诊;10月9日起正常上班。

协和医院:9月30日(周六)全天上班,按照周五门诊时间安排;10月1日—8日放假,每天上午均安排假日门诊,24小时急诊。

附一医院与皮肤病性病分院:9月30日(周六)全天补周五门诊;10月1日(周日)—8日(周日)上午节假日门诊,下午停诊;放假期间急诊24小时接诊。

福州总医院:门诊10月1日(周日)、4日(周三)两天全休,10月2日(周一)、3日(周二)、5日—8日(周四至周日)上午节日门诊,下午、晚上安排急诊加强班。9月30日按周二的班安排门诊。

省人民医院:9月30日(周六)参照周四安排全天门诊;10月1日—4日(周日至周三)安排节假日门诊;10月5日—8日门诊正常开诊,其中5日(周四)、6日(周五)参照周六、周日安排出诊;节日期间,普通门诊照常开诊,急诊直接到急诊科。名医苑专家门诊停诊。健康体检中心安排:10月1日—4日放假,其余时间正常上班。

省二人民医院:10月1日(周日)至8日(周日)放假。9月28日(周四)、9月30日(周六)全天上班。9月28日(周四)下午安排10月6日(周五)上午的班;9月30日(周六)下午安排10月6日(周五)下午的班。5日、6日全天及7日上午正常门诊,其余安排节假日门诊。

康复医院:10月1日(周日)、7日(周六)、8日(周日)上午门诊照常;10月2日(周一)至6日(周五)全天门诊。放假期间夜诊暂停。

省妇幼保健院:9月30日(周六)全天上班,10月1日至8日放假,安排急诊及节假日门诊。

省级机关医院:9月30日(周六)全天开诊,专家门诊按往常周末门诊照常进行;10月1日—4日(周日至周三)放假,24小时急诊;10月5日—8日(周四至周日)上午节假日门诊,专家门诊按往常门诊照常进行,下午急诊。

省肿瘤医院:中秋、国庆期间安排节假日门诊。

省口腔医院:9月30日(周六)全院上班;10月1日—8日全院放假,安排急诊;10月9日(周一)起全院正常上班。

福州市二医院:10月1日(周日)—4日(周三)专家门诊停诊,5日(周四)—8日(周日)专家门诊照常;1日—8日急诊24小时接诊。

福州市中医院:9月30日(周六)全院正常上班;10月1日—4日(周日至周三)普通门诊、专科门诊停诊,急诊科24小时开诊。10月5日、6日(周四、周五)临床安排加强班,普通门诊、专科门诊正常开诊。10月7日、8日按平常周六周日上班。10月9日(周一)起全院正常上班。

福州市皮肤病防治院:节假日门诊,每天均有多位医师坐诊。

国医堂:10月1日(周日)—8日(周日)正常门诊;10月1日(周日)—4日(周三),夜诊暂停。

福州市第一医院、孟超肝胆医院、福州中德骨科医院、福州东南眼科医院等多家医院照常门诊。

国庆后,省医保卡可以设密码交易了!

i33odzv0izw12493.jpg

i33odzv0izw12493.jpg


从10月9日起,省医保参保人员可选择为自己的医保个人账户购药设置交易密码,市民医保账户的资金将更加安全。值得注意的是,交易密码使用限于省本级定点零售药店,目前暂不支持异地刷卡交易。

10月1日起,取消国内长途漫游费!
国庆在外地游玩
打电话给家里人
再也不用担心长途和漫游费了
↓↓↓

hun1nyybkdo12494.jpg

hun1nyybkdo12494.jpg




福清一都大后溪漂流

02uosfqmeu112495.jpg

02uosfqmeu112495.jpg


福清一都大后溪漂流今年的营业时间不足10天,过了国庆黄金周,只能等到来年5月开漂。想去漂流的小伙伴要抓紧时间哦~

福清市国庆节秋冬特色旅游线路
13条福清秋冬特色旅游线路,围绕“让心与自然更近”的主题,根据福清西部、南部、城区三大片区的旅游资源,突出历史文化游、科普教育游、温泉游等核心,将主要旅游景点串联成线,方便市民和游客加深对福清市的印象。

xhkmvlihguq12496.jpg

xhkmvlihguq12496.jpg


8条团队游报价有88元、98元、158元、458元和498元五个档次,涉及一日游及二日游项目,景点包括核电科普展览馆、南少林、东关寨、龙江古桥、灵石山国家森林公园、石竹山、天生农庄温泉等,即日起接受报名,游客可拨打热线电话0591-85380999、85872333进行预订、咨询。另外,5条自驾游线路包括大化山、仙井岩一日游线路、东瀚镇寻古线和“城市农庄”等最佳线。

r1mviyfljzy12497.jpg

r1mviyfljzy12497.jpg


fartnoborm112498.jpg

fartnoborm112498.jpg


本次发布的福清秋冬特色旅游线路最大的亮点是“一线多玩”,自驾线路按区位划分,避免从东到西、从南到北的长途“穿越”,缩短市民长途驾驶的时间。

团队特价旅游线路
一日游:
1、核电科普展览馆+海口龙江古桥+瑞岩山弥勒岩一日游(88元)
2、灵石森林公园+南少林+东关寨一日游(98元)
3、石竹山+大姆山草原一日游(98元)
4、国家级休闲农业与乡村旅游示范点——相思岭创客农场一日游(158元)
5、天生农庄一日游(含温泉)(158元)
二日游:
1、灵石国家森林公园+东关寨+南少林+龙翔国防教育基地二日游  458元/人
2、瑞岩山弥勒岩+海口古桥+核电科普展览馆+云中部落二日游  458元/人
3、石竹山+天生农庄+相思岭创客农场二日游   498元/人
注:以上团队旅游报价以15人为基数,不含餐,二日游含一晚住宿

自驾游线路

1、大化山、仙井岩一日游
2、万石山、护国寺、万安古城一日游(万古遗水滨,一朝耀福清)
3、福州市休闲农业示范点——云中部落一日游
4、金凤凰农业园一日游
5、26度休闲农庄一日游
详情咨询:0591-85380999、85872333

福清天气
最后当然是你们最关心的天气
盼着盼着
今天终于有了秋的味道
你一定希望国庆期间能像今天这样凉爽

s4sqwul4h1a12499.jpg

s4sqwul4h1a12499.jpg


看上图
假期高温将再度回归
但与前几天相比,也还算舒适

cksuydqvclp12500.gif

cksuydqvclp12500.gif
看福清——服务全球福清人!
回复

使用道具 举报

全部回复(0)
您需要登录后才可以回帖 登录 | 立即注册 |

手机访问|手机App|Archiver|手机版|小黑屋|关于我们

© 2025 FQLOOK.cn|国家高新技术企业|福清市互联网示范企业|福清市IP访问量前三企业

闽工商网备第350181100079485号|闽B2-20250200|闽公网安备35018102000007号 |闽ICP备07503243号

侵权举报:本页面所涉内容为用户发表并上传,相应的法律责任由用户自行承担;本网站仅提供存储服务;如存在侵权问题,请权利人与本网站联系删除!举报电话:0591-39010577(转8号按键)

GMT+8, 2025-12-24 11:25 , Processed in 0.074509 second(s), 18 queries , MemCache On. |Powered by Discuz! X3.4