服务热线:0591-39010577 / 85236228
快捷导航
  • 7

[地块信息] 福清征地公告

 
小帮 发表于 2025-8-25 09:02:49 | 显示全部楼层 |阅读模式 | 来自福建
5289 3

请登录查看大图。42+万用户选择下载看福清App享受全功能!

您需要 登录 才可以下载或查看,没有账号?立即注册 |

x

注意啦!

近日福清征地新动态

市政府官网发布三类关键公告

征收土地启动公告

征收土地补偿安置方案公告

使用土地公告

一起来看看!


征收土地启动公告




拟征收土地范围
城头镇星桥村、首溪村
090223an5k5cknllfl5c2x.jpeg
拟征收土地范围
宏路街道溪下村
090223h0v1wrb00cbfzcwc.jpeg
拟征收土地范围
龙山街道坊里村、隆中村
090223seqs2zt1iduzsib1.jpeg
拟征收土地范围
音西街道瑶峰村
090223iygljc3iccj0pjdg.jpeg

征收土地补偿安置方案公告





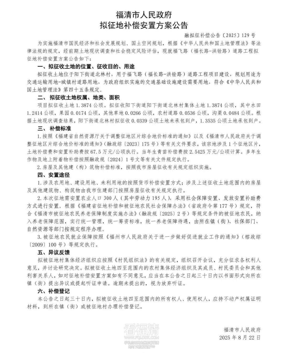
征地补偿安置方案-福飞路(福长路-洪铨路)道路工程

090224tl8kzl41zj35hthh.jpeg


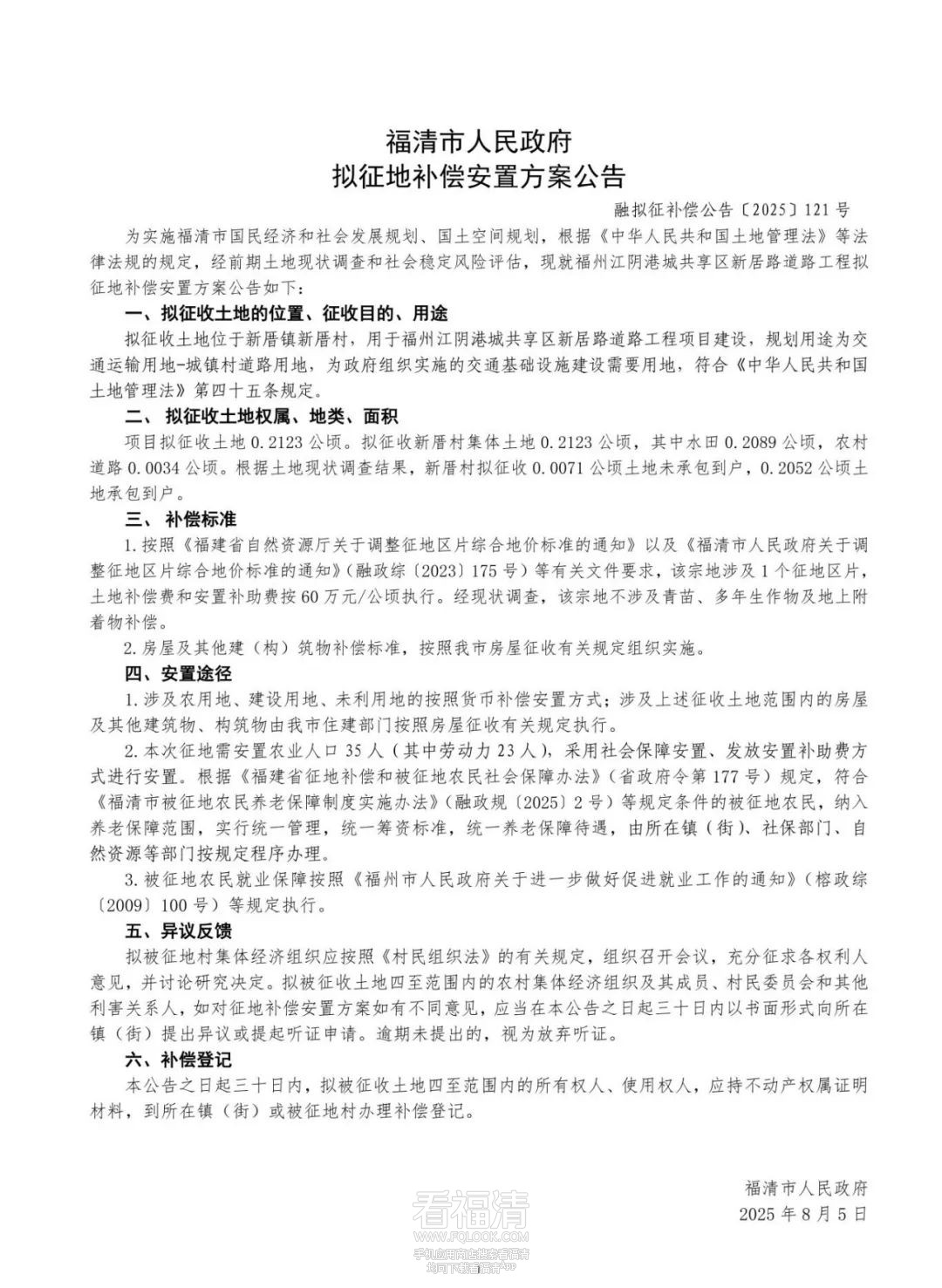
征地补偿安置方案-福州江阴港城共享区新居路道路工程
090224gw8uvnvnvbnvlgo8.jpeg

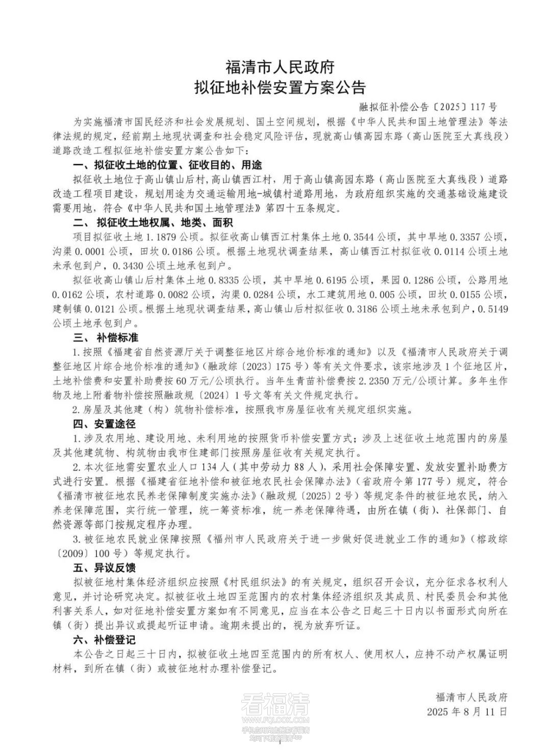
征地补偿安置方案-高山镇高园东路(高山医院至大真线段)道路改造工程
090224g1jw8t861t6j7d6c.jpeg

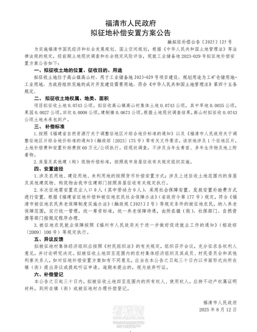
征地补偿安置方案-工业储备地2023-029号
090224ghl0m7zo8c4lglh4.jpeg

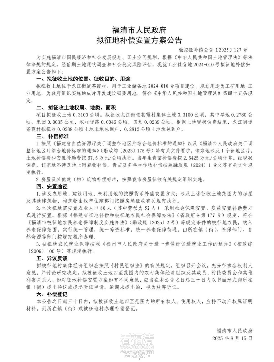
征地补偿安置方案-工业储备地2024-010号
090224tsb64lukzj0klbl6.jpeg

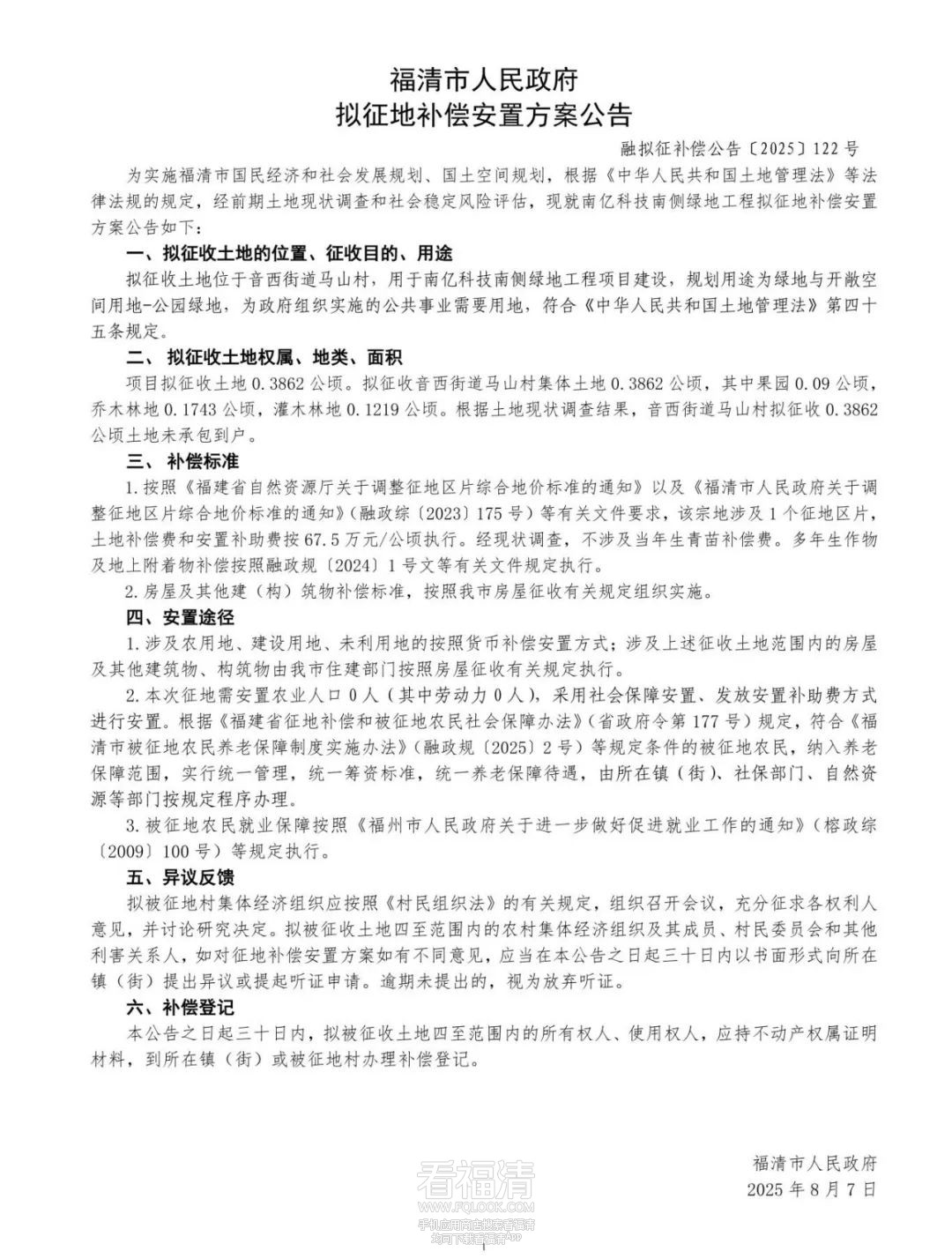
征地补偿安置方案-南亿科技南侧绿地工程
090225efvin5r300ib3053.jpeg

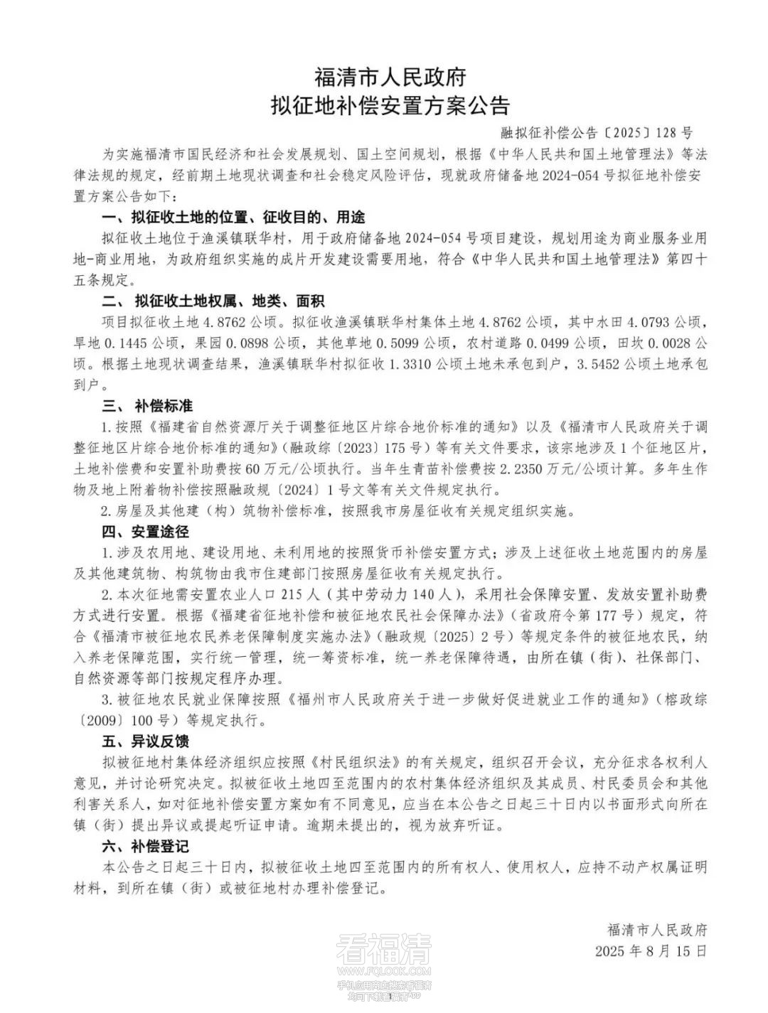
征地补偿安置方案-政府储备地2024-054号
090224gizwwe3ecoccjqxo.jpeg

使用土地公告




使用土地公告-赤港河和长脚港河河道工程
090225vnnncgzrjcrxfzn4.jpeg


来源:福清市人民政府网


看福清——服务全球福清人!
回复

使用道具 举报

全部回复(3)
清香百合花 | 来自山东
为高质量发展建设做贡献,
回复 收起回复
B Color Smilies
还可输入 个字符
2025-8-26 10:57:04 来自手机
看福清——服务全球福清人!
半度微凉 | 来自福建
发展才是硬道理
回复 收起回复
B Color Smilies
还可输入 个字符
2025-9-10 20:26:57 来自手机
看福清——服务全球福清人!
半度微凉 | 来自福建
征地拆迁常态化。
回复 收起回复
B Color Smilies
还可输入 个字符
2025-11-24 20:33:35 来自手机
看福清——服务全球福清人!
您需要登录后才可以回帖 登录 | 立即注册 |

手机访问|手机App|Archiver|手机版|小黑屋|关于我们

© 2025 FQLOOK.cn|国家高新技术企业|福清市互联网示范企业|福清市IP访问量前三企业

闽工商网备第350181100079485号|闽B2-20250200|闽公网安备35018102000007号 |闽ICP备07503243号

侵权举报:本页面所涉内容为用户发表并上传,相应的法律责任由用户自行承担;本网站仅提供存储服务;如存在侵权问题,请权利人与本网站联系删除!举报电话:0591-39010577(转8号按键)

GMT+8, 2025-12-15 16:34 , Processed in 0.084746 second(s), 17 queries , MemCache On. |Powered by Discuz! X3.4