服务热线:0591-39010577 / 85236228
快捷导航
  • 13

福州市教育局最新公布!福清共13家!

 
大姐姐 发表于 2024-8-20 11:06:50 | 显示全部楼层 |阅读模式 | 来自福建
9886 4

请登录查看大图。42+万用户选择下载看福清App享受全功能!

您需要 登录 才可以下载或查看,没有账号?立即注册 |

x
暑假忙着带娃上培训班的

家长注意!

日前,福州市教育局官方网站发布

2024年第二批福州市

校外培训机构白名单

(点击可查看第一批)


据官方消息显示

截至8月11日

全市列入白名单的培训机构

共计331家

其中学科类106家

非学科类225家


110449lljzhhyvgmot9wb1.jpeg


正式公布的白名单如下

2024年福州市(学科类)

校外培训机构白名单(106家)

110449g6e6vi8byeehl66u.jpeg
110449ueep3eefbrpk2b53.jpeg
110449hzef88palaap0e0c.jpeg
110450wx2ana1zwxykanh4.jpeg
110450p6wwt3yw65b565pb.jpeg

(点击查看大图)


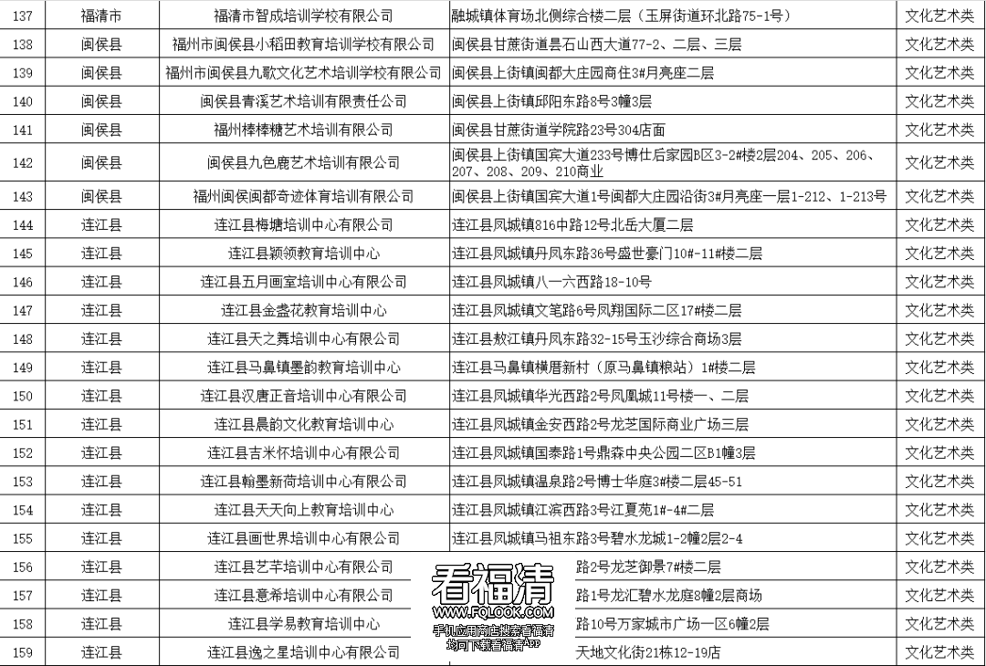
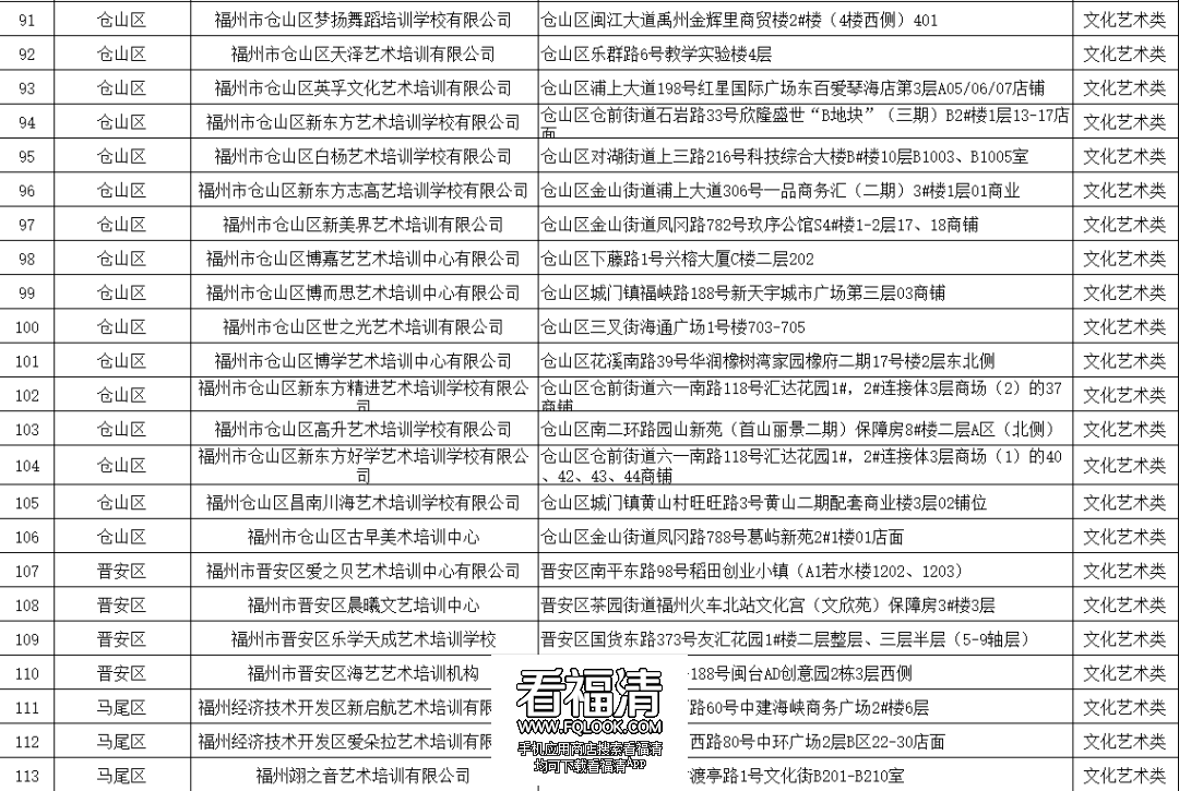
2024年福州市(非学科类)

校外培训机构白名单(225家)

110450hpuy8r06k3ru8u7n.png

110450fa69mq4ytrur3ql3.png

110450wwhjxjc4c22h622h.png

110451pritnb774cr8ksp5.png

110451zpxd6o1h826x8zv4.png

110451ezdzdu9ltbxpggpp.png

110451q703uqqu01g0qeuz.png

110451baet9pdh9wvgxxov.png

110451cwia96i65mfibbrb.png

110451ikjpwjwapkehhyhh.png

(点击查看大图)

2024年第一批

福州校外培训机构白名单

(点击上方文字查看)



来源:福州市教育局

如有侵权请联系




110427yawn5oq55nh53hzz.jpeg
110427m2hpd5n0d6q20bp3.jpeg
110428canmm8g33kkygkyj.jpeg
110429ijpwss6p58xjj9w7.jpeg
110429xkzdtngkv5gd1tov.jpeg
110430k806kk8wkkyivvv0.jpeg
110431q7lvkdv4k5v8kv15.png
110431x1drj1j2nkdrjrj1.png
110432x2fhay25b6hlrlqf.png
110432lkh6y7ifh6re5cge.png
110433vuu79j5t7dc6b496.png
110433ls458kzyj79kz477.png
110434ggmqp3q3fvp464yq.png
110434qq21tzlulnluaqmr.png
110435xyduikujmoe9mjm6.png
110435ximnjexuxppjixmd.gif
110436f4m5f0tmbbztb585.png
110451gz4ajf2jmbsr54uu.gif
110452pcmjpxcd8c1efmh0.png
看福清——服务全球福清人!
回复

使用道具 举报

全部回复(4)
福清融强贺医生 | 来自广东
都是需要规范
回复 收起回复
B Color Smilies
还可输入 个字符
2024-8-20 20:51:54 来自手机
看福清——服务全球福清人!
白い菖蒲と凧 | 来自福建
這年頭補習班都繳不起了、貴的不得了、不會唸書的小孩別上了、還是在家裡幫忙做事情吧
回复 收起回复
B Color Smilies
还可输入 个字符
2024-8-20 22:36:44 来自手机
看福清——服务全球福清人!
清香百合花 | 来自山东
教育是国之重器不容忽视。
回复 收起回复
B Color Smilies
还可输入 个字符
2024-8-21 07:13:56 来自手机
看福清——服务全球福清人!
开开心心2021 | 来自广东
会不虎读书差很多
回复 收起回复
B Color Smilies
还可输入 个字符
2024-8-24 15:20:50 来自手机
看福清——服务全球福清人!
您需要登录后才可以回帖 登录 | 立即注册 |

手机访问|手机App|Archiver|手机版|小黑屋|关于我们

© 2025 FQLOOK.cn|国家高新技术企业|福清市互联网示范企业|福清市IP访问量前三企业

闽工商网备第350181100079485号|闽B2-20250200|闽公网安备35018102000007号 |闽ICP备07503243号

侵权举报:本页面所涉内容为用户发表并上传,相应的法律责任由用户自行承担;本网站仅提供存储服务;如存在侵权问题,请权利人与本网站联系删除!举报电话:0591-39010577(转8号按键)

GMT+8, 2025-12-18 21:50 , Processed in 0.091694 second(s), 17 queries , MemCache On. |Powered by Discuz! X3.4