服务热线:0591-39010577 / 85236228
快捷导航
  • 16

7.9968亿元!永辉又卖了……

 
大姐姐 发表于 2023-12-21 15:43:06 | 显示全部楼层 |阅读模式 | 来自福建
18225 10

请登录查看大图。42+万用户选择下载看福清App享受全功能!

您需要 登录 才可以下载或查看,没有账号?立即注册 |

x
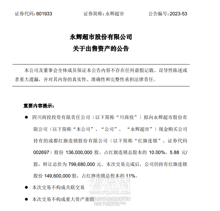
12月21日,永辉超市官网发布“永辉超市股份有限公司关于出售资产的公告 ”。

公告称,拟向四川商投投资有限责任公司出售持有的成都红旗连锁股份有限公司股份1.36亿股,占红旗连锁总股本的10%,每股价格5.88元,转让总价为7.9968亿元。


154302ld6i5nierkr5zhyb.png


12月20日晚,红旗连锁公告,公司实控人曹世如及其一致行动人曹曾俊、永辉超市(601933.SH)分别将持有的公司总股本6.91%的股份、公司总股本10%的股份及其所对应的股东权利、权益转让给四川商投投资有限责任公司(简称“商投投资”)。


154302xvuzvcbxa7axxxt8.png


本次权益变动完成后,商投投资合计持有的公司股份占红旗连锁总股本16.91%,其控制的公司表决权为21.32%。

在变更前,红旗连锁的实控人是曹世如,担任公司董事长及总经理,持有公司24.08%的股份,其一致行动人曹曾俊,担任副董事长、董秘,持有公司3.55%的股份,二者为母子关系。

第二大股东永辉超市在转让股份前,持有红旗21%的股份,本次权益变动完成后持股比例减至11%,表决权比例13.87%


154302bll4uzmxwmxz6ui6.png



对于本次交易的影响,永辉超市在其发布的公告中亦作出说明。交易完成后,预计将减少公司当年税前利润人民币16340.46万元,最终结果以公司经审计的财务报告为准。



154302rozis28arzv92zny.png



曾有市场声音猜测,红旗连锁控制权或传到曹曾俊或永辉的手上。永辉超市与红旗连锁从2017年就开始有股权来往,虽说看好红旗连锁业务发展的前景,但永辉超市近几年自身情况不佳。今年前三季度,永辉净利润仅为5229万元,2021-2022年都是巨额亏损。红旗连锁发布停牌公告当日,永辉超市发布了一则出售资产公告,将其持有的3.88亿大连万达商业管理集团股份有限公司股份以45.3亿元出售,目的是盘活公司资产。

在四川成都,红旗连锁随处可见。公司创建于2000年,2012年在A股上市,有“连锁超市第一股”的称号。根据公司官网,红旗目前在四川省内已开设3600余家连锁超市,年进店消费人次超4亿。

借助四川当地市场的份额和影响力,以及在社区超市、便利店领域的优势,红旗连锁在今年传统商超压力爆棚的时刻,业绩表现相对稳定,三个季度的净利润分别为1.4亿元、1.16亿元、1.5亿元,同比增长均为两位数。

不过,红旗连锁也因为布局过于集中、存货周转周期延长等问题被质疑,有数据显示,截至2022年,红旗连锁非成都区域的二级市区门店在整体门店数量中的占比不到5%。



源:永辉超市官网、财联社、中国基金报


看福清——服务全球福清人!
回复

使用道具 举报

全部回复(10)
半度微凉 | 来自福建
开始卖家底了吗
收起回复
爱在分手前 : 一年关了400家超市 市值暴跌700亿 年亏45亿?
2023-12-25 13:50 来自贵州 回复
B Color Smilies
还可输入 个字符
2023-12-21 19:36:21 来自手机
看福清——服务全球福清人!
福清融强贺医生 | 来自广东
真没看明白什么
收起回复
半度微凉 : 看不懂就对了吧
2023-12-25 16:05 来自福建 回复
B Color Smilies
还可输入 个字符
2023-12-21 21:21:18 来自手机
看福清——服务全球福清人!
ᝰ周᭄ꦿএ | 来自福建
生意难做,日子也难过
收起回复
半度微凉 : 说的也是事实了
2023-12-25 16:05 来自福建 回复
B Color Smilies
还可输入 个字符
2023-12-22 11:12:24 来自手机
看福清——服务全球福清人!
爱在分手前 | 来自贵州
永辉不会破产吧
收起回复
半度微凉 : 这不好说有可能
2023-12-25 16:05 来自福建 回复
B Color Smilies
还可输入 个字符
2023-12-24 20:45:02 来自手机
看福清——服务全球福清人!
大洋芋 | 来自云南
开始卖家底了吗
回复 收起回复
B Color Smilies
还可输入 个字符
2023-12-26 12:05:24 来自手机
看福清——服务全球福清人!
大洋芋 | 来自云南
开始卖家底了吗
回复 收起回复
B Color Smilies
还可输入 个字符
2023-12-27 12:07:48 来自手机
看福清——服务全球福清人!
您需要登录后才可以回帖 登录 | 立即注册 |

手机访问|手机App|Archiver|手机版|小黑屋|关于我们

© 2025 FQLOOK.cn|国家高新技术企业|福清市互联网示范企业|福清市IP访问量前三企业

闽工商网备第350181100079485号|闽B2-20250200|闽公网安备35018102000007号 |闽ICP备07503243号

侵权举报:本页面所涉内容为用户发表并上传,相应的法律责任由用户自行承担;本网站仅提供存储服务;如存在侵权问题,请权利人与本网站联系删除!举报电话:0591-39010577(转8号按键)

GMT+8, 2025-12-20 03:14 , Processed in 0.076180 second(s), 17 queries , MemCache On. |Powered by Discuz! X3.4