服务热线:0591-39010577 / 85236228
快捷导航
  • 29

福清报险车辆已超万部!保险公司回应→

 
小帮 发表于 2023-9-9 09:56:12 | 显示全部楼层 |阅读模式 | 来自福建
23360 6

请登录查看大图。42+万用户选择下载看福清App享受全功能!

您需要 登录 才可以下载或查看,没有账号?立即注册 |

x

受台风“海葵”影响
暴雨席卷福清
许多车辆被困在水中、遭遇水淹
甚至直接被冲走
截至9月8日上午
福清全市报险车辆已超万部
记者了解到,目前全省保险行业协会已统筹制定了大灾赔付的统一标准,福清辖区内的所有保险机构将严格执行,确保公平公正准确地完成全部理赔工作。
9月8日,人保财险福清支公司副经理郁文卓就大家关心的车辆泡水的热点问题作出回应。


095538okizi3fg14boozrf.png

水淹车是否属于车损险的保险责任?

车险综改后,涉水责任包含在车损险范围内。因此,车主不必单独投保涉水险就可以享受到理赔。

都是水淹车,有什么区别吗?

车辆被水淹分为动态进水静态进水两种情况。


动态进水是指驾驶员驾驶车辆在积水路面行驶时因主观上对水淹高度估计不足,导致发动机舱、驾驶室内部进水,常见的损失情况如发动机进水熄火或二次启动导致严重机械损伤。应注意:如车辆涉水行驶途中发动机熄火,车主千万不可二次启动,避免发动机扩大损失。

静态进水是指车辆在停放过程中,因所处地势排水不畅形成积水,导致车辆部分被水浸泡或整体被水淹没,车辆大部分内饰、电器元件长时间被水浸泡损坏。


水淹车如何定损?

根据车辆水淹情况及损失程度,保险公司将按照修复定损推定全损两种方式定损赔付。


095537o477moajtauismmz.png


如果车辆被洪水冲走,可以赔吗?

如果车辆被洪水冲走,只要车主投保了车损险,同样可以得到赔偿。

如果车内的财物在暴雨中丢失了,可以赔吗?

被保险车辆的车内财物不同于车辆本身受损,不能在车损险下得到赔偿,也不属于第三者责任险或其他车险附加险的保险责任。


如车主为丢失的财物投保了财物险等其他保险产品的,可以向投保的保险公司咨询理赔事宜。

水淹车如何理赔?什么流程?多久理赔到位?

不同保险公司流程不一样、时间不一样,但都要先联系客服进行报案,后续按照客服提示操作即可。


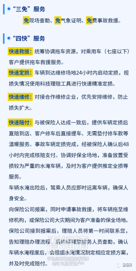
以人保财险为例,强降雨灾害天气发生后,短时内车险报案量激增,保险公司和维修厂工作任务较重。中国人保针对暴雨灾害,推出“三免四快”服务举措。


095537r0bjs1bd7bzp0b1z.png


095537irtq8i8vjyky2nip.png
“关于广大市民特别关注的水淹车库施救问题,政府部门也已经制定了处理方案,我们将在抽水完成之后,统一组织拖车施救,届时也请广大市民配合。”人保财险福清支公司副经理郁文卓告诉记者,目前,市场上谣言多,更有不少黄牛和黑中介,请大家不要道听途说,轻信谣言,以免上当受骗,后期影响维修效率和理赔时效,造成正当利益损失。
095537pv10j9zhhlhbhm4f.png

最后再次强调

如果车辆停放被泡、过水熄火

就让它泡!泡!泡!

不要二次打火!

不要二次打火!


文 陈川 图 福建人保财险


看福清——服务全球福清人!
回复

使用道具 举报

全部回复(6)
Liu123456 | 来自福建
感觉马路上一辆都没少
收起回复
暖心 : 说明大呼呛繁荣昌盛
2023-9-9 20:45 来自广东 回复
B Color Smilies
还可输入 个字符
2023-9-9 10:06:28 来自手机
看福清——服务全球福清人!
半度微凉 | 来自福建
原来如此保险公司
收起回复
暖心 : 保险公司哭晕了
2023-9-9 20:46 来自广东 回复
B Color Smilies
还可输入 个字符
2023-9-9 10:26:06 来自手机
看福清——服务全球福清人!
开开心心2021 | 来自广东
为什么不让二次打火,难道被泡了车子还能用?
回复 收起回复
B Color Smilies
还可输入 个字符
2023-9-10 21:07:19 来自手机
看福清——服务全球福清人!
永不止步 | 来自福建
有钱的人换车也是很容易
回复 收起回复
B Color Smilies
还可输入 个字符
2023-9-18 14:40:42 来自手机
看福清——服务全球福清人!
您需要登录后才可以回帖 登录 | 立即注册 |

手机访问|手机App|Archiver|手机版|小黑屋|关于我们

© 2025 FQLOOK.cn|国家高新技术企业|福清市互联网示范企业|福清市IP访问量前三企业

闽工商网备第350181100079485号|闽B2-20250200|闽公网安备35018102000007号 |闽ICP备07503243号

侵权举报:本页面所涉内容为用户发表并上传,相应的法律责任由用户自行承担;本网站仅提供存储服务;如存在侵权问题,请权利人与本网站联系删除!举报电话:0591-39010577(转8号按键)

GMT+8, 2025-12-20 04:51 , Processed in 0.083860 second(s), 18 queries , MemCache On. |Powered by Discuz! X3.4